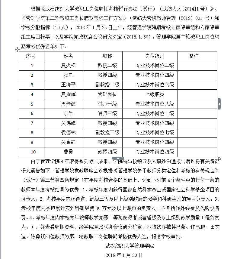
公司动态二轮教职工岗位聘期考核优秀拟报人选名单公示

来源:院办公室     发布时间:2018-01-30    作者:    点击次数:


版权所有  ©   正规的beat365官网中文版本-全新网址—点击访问APP. All Rights Reserved  鄂ICP备05003335号 
地址:武汉市江夏区阳光大道1号 电话:027-59363328 59367318 传真:027-87800491